Unimamme, novità circa l’origine dell’autismo provengono dal mondo scientifico.
Secondo recenti scoperte le persone autistiche potrebbero avere troppe connessioni nel cervello che causano problemi di comunicazione con il sistema nervoso.
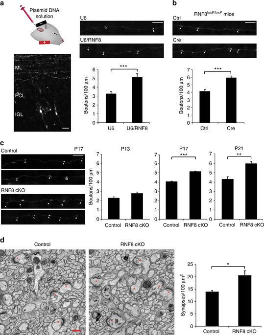
All’origine però ci sarebbe il malfunzionamento di un gene dentro le cellule chiamate neuroni: l’ RNF8 .
Questo gene aiuta a regolare le connessioni, dette sinapsi, che consentono la comunicazione tra neuroni.
Quando questo non funziona bene troppe sinapsi sovraccaricano il sistema confondendo il cervello.
Secondo gli scienziati questa potrebbe essere una delle cause dei sintomi dell’autismo.
“Un aumento delle sinapsi crea una pessima comunicazione tra i neuroni in un cervello che si sta sviluppando collegandosi ad handicap nell’apprendimento, sebbene non sappiamo esattamente come“.
I ricercatori ne hanno avuto la prova rimuovendo l’RNF8 dal cerebellum dei roditori, una delle regioni del cervello influenzate dall’autismo e che rappresenta il controllo centrale per le capacità motrici di una persona e le funzioni cognitive come il linguaggio.
I neuroni in quei roditori creavano il 50% in più di connessioni delle altre cellule.
Gli scienziati hanno misurato anche la più alta intensità del segnale elettrico diretto verso le cellule quando quelle connessioni venivano create.
I roditori avevano problemi a imparare nuove cose.
Il dottor Azad Bonni , autore dello studio ha commentato: “è possibile che le connessioni eccessive tra i neuroni contribuiscano all’autismo, ma bisogna approfondire e se l’ipotesi sarà confermata bisognerà lavorare su come controllare il numero delle sinapsi”.
Il gene fa parte di un gruppo chiamato ubiquitin ligase responsabile del comunicare alle cellule cosa fare con le proteine incontrate.
In realtà non è la prima volta in cui viene suggerito che un gene che sembra aumentare il potere del cervello sia collegato all’autismo. Un altro recente studio aveva postulato che la mutazione genetica associata con questo disordine possa essere passata attraverso varie generazioni perché lo stesso gene che causa l’autismo è anche quello che migliora le nostre abilità cognitive.
Unimamme, voi cosa ne pensate di questa ricerca comparsa su Nature Communication?
Noi vi lasciamo con un video che vi spiega com’è avere un fratello con l’autismo.


